肉漫屋
肉漫屋
信息中心
肉漫屋概况
师资队伍
教育教学
学科建设
科学研究
党建工作
学生工作
招生就业
资料下载
教育教学
本科生教育
研究生教育
质量工程
在线课堂
当前位置:
主页
>
教育教学
>
本科生教育
>
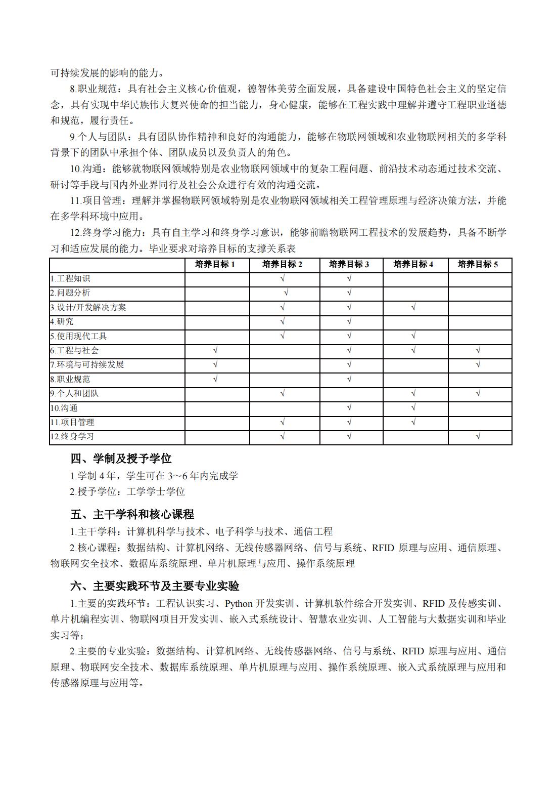
物联网工程专业人才培养方案
发布时间:2023-08-20 10:44 浏览次数: